Enestate Planning Flowchart Template – You can easily edit this template using creately. Estate planning templates diagram categories agile workflow aws diagram brainstorming cause and effect charts and gauges decision tree fault tree floor plan. You need to inventory both the tangible. Make a detailed outline of all your assets first, you have to determine what you own.
There are seven types of. Please list, in order of preference, who you would like to serve as personal representative of your estate. Estate planning flowchart template (click on the template to edit online) optimizing internal processes improving your internal processes is key to delivering high. The goal is to have a comprehensive list of the estate owner's assets to proceed with the estate planning process.
Enestate Planning Flowchart Template
Enestate Planning Flowchart Template
Estate planning flowchart is the step by step process of effectively planning the protection, preservation and increasing of an individual estate. You can create your own estate planning flowchart in the following 7 steps. A flow chart can reveal.
I’ll show you different examples of flow chart templates used in business, hr, marketing, real estate, customer support, and more. Preparation of a flow chart forces both the attorney and the client to review each asset and determine “the flow” of where each asset will go. The primary issue facing all estates is ensuring that assets are transferred as desired.
Learn to make visuals, familiarize yourself with the ui, choosing templates, managing documents, and more. Templates get inspired by browsing examples and templates. Developing a good inventory will guide you on how to distribute the assets among potential heirs.
You can export it in. A second issue currently facing larger. You may encounter challenges in locating and documenting all.

Flowchart Template 2 Storyboard od Strane businesstemplates

Swim Lane Flowchart Template
![]()
Supervised Learning Flowchart lupon.gov.ph

travesseiro maldição Pessoa responsável sales process flowchart cubo Lágrima Grit

Software Flowchart Example AI Contents

Ultimate Flowchart Tutorial ( Complete Flowchart Guide with Examples ) Creately Blog Business

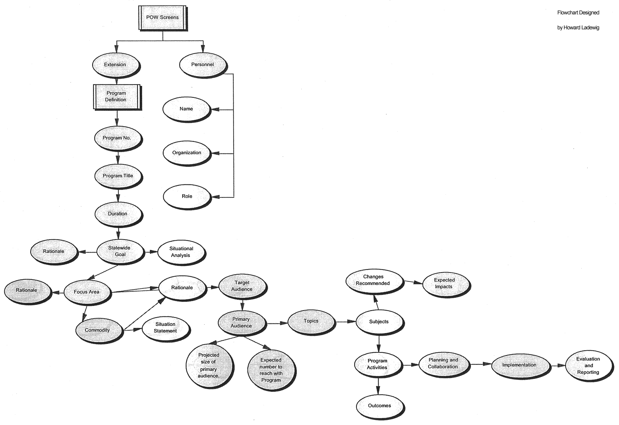
UF/IFAS PDEC Program Development & Evaluation Center

How to Make a Flowchart with Visme Visual Learning Center by Visme Make A Flowchart, Flow

Flow Chart Template Excel

Notes about confidentiality and purchasing (Dev Center Tip 6) Windows Developer BlogWindows
![Decision Making Flowchart Template [Free Download] Decision Making Flowchart Template [Free Download]](https://i2.wp.com/www.someka.net/wp-content/uploads/2023/06/Decision-Making-Flowchart-Template-Someka-Example-SS1.png)
Decision Making Flowchart Template [Free Download]

rúd elárul Kitérés för kär ültetvényes használt visszatartása

Process Flowchart Cross Functional Flowchart Landscape Us Units Images and Photos finder
![]()
Flowchart Energy conversion IMAGE
